已合作成功的客户
遍及全国及海外
中国
杭州,绍兴,宁波,湖州,嘉兴,温州,台州,上海,北京,南京,苏州,常州,无锡,长沙,青岛,江西,台湾,南宁,海南,成都,哈尔滨,深圳,香港,沈阳 ...
海外
美国,加拿大,丹麦,澳大利亚,新加坡,法国,智利,日本,英国 ...
合作咨询
4001-355-360
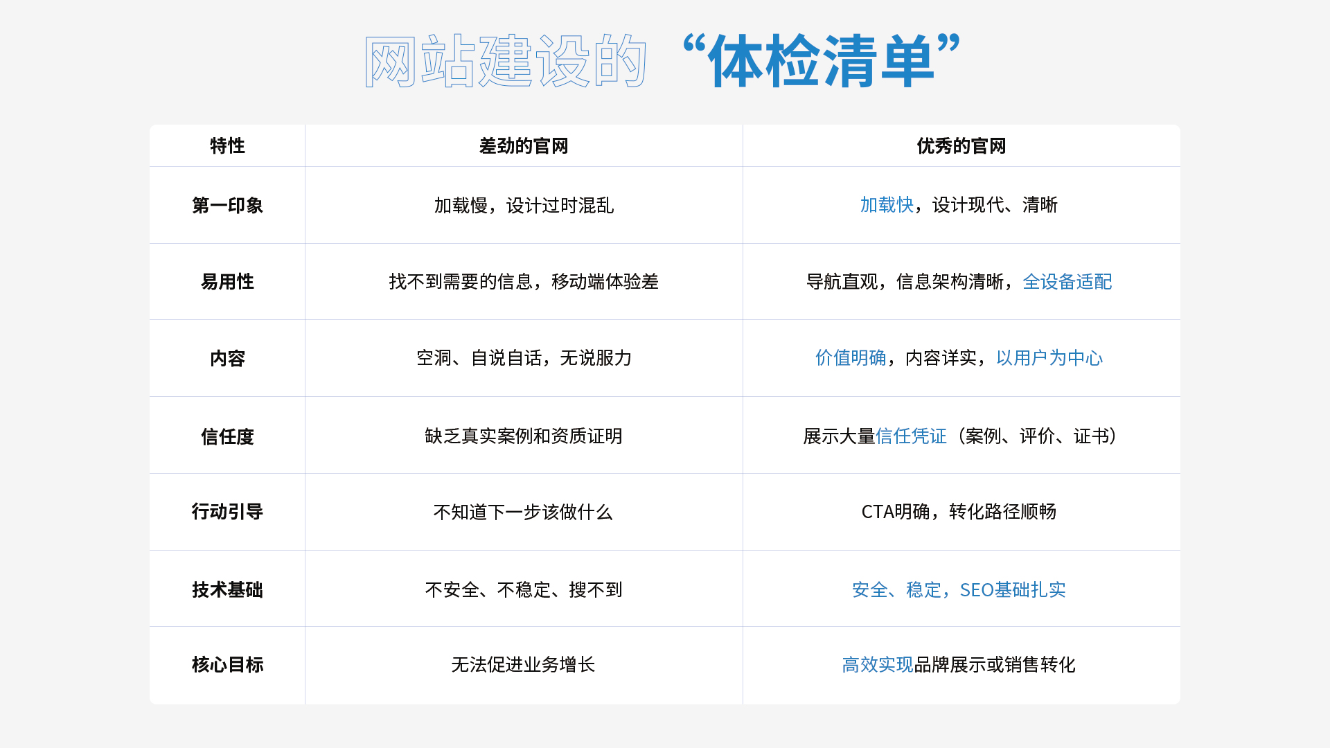
网站建设的“体检清单”——从四个核心维度出发
作者:admin
来源:lanyunwork
时间:2025-10-22
分享到:
维度一:用户体验
这是最直观的感受,直接决定了访客是留下还是离开。
1.加载速度:是否能在3秒内快速打开?过长的加载时间是用户流失的首要原因。
2.直观的导航与布局:菜单结构是否清晰?用户能否在三次点击内找到任何他们想要的信息?有没有清晰的“路径”引导用户?
3.视觉设计与品牌调性:
(1)设计美学:设计是否现代、整洁、符合大众审美?
(2)品牌一致性:色彩、字体、Logo使用是否与品牌形象保持一致?
(3)排版与留白: · 文字是否易于阅读? · 页面是否有足够的留白,让人不觉得拥挤?
(4)移动端适配: · 在手机和平板上浏览和操作是否流畅? · 按钮大小、文字尺寸是否适合触屏?
(5)内容可读性: · 语言是否简洁、易懂? · 是否善用标题、小标题、列表和加粗来提升阅读效率? · 是否避免了使用大量专业术语或冗长的段落?
反面教材:加载缓慢、导航混乱、信息架构复杂、设计过时、移动端体验差。
维度二:内容与信息
内容是官网的灵魂,它决定了网站能否说服和吸引用户。
1.核心信息清晰度:能否在5秒内让访客明白“这家公司是做什么的?”以及“能为我提供什么价值?”
2.价值主张:是否清晰、有力地阐述了与竞争对手的差异化和独特优势?
3.内容质量与深度:(1) 文案是否专业、有说服力?(2)是否提供了足够详细的产品/服务信息、案例或博客文章来建立专业权威?
4.行动号召明确:是否在关键位置设置了清晰、明确、有吸引力的行动按钮(如“立即咨询”、“免费试用”)?
5.信任建立:是否展示了客户评价、成功案例、合作伙伴Logo、资质证书、媒体报道等信任元素?
反面教材:内容空洞、语言晦涩、价值主张模糊、找不到联系方式或购买入口。
维度三:技术性能与SEO
这部分虽然用户在表面看不到,但至关重要,它关系到网站的稳定性、安全性和在搜索引擎中的表现。
1.技术稳定性:网站是否始终保持可访问状态,很少出现宕机或错误页面?
2.搜索引擎优化基础:(1)页面标题、描述是否针对关键词进行了优化?(2)URL结构是否清晰、语义化?(3)图片是否经过压缩并使用了Alt标签?
3.安全性:是否使用了HTTPS协议来保护用户数据?
4.代码与标准:代码是否简洁、符合规范,有利于搜索引擎抓取和理解?
5.数据分析集成:是否集成了数据分析工具(如Google Analytics),以便监控流量和用户行为?
反面教材:经常打不开、浏览器不兼容、不安全(非HTTPS)、搜索引擎上搜不到。
维度四:商业目标
这是最终极的评价标准。一个官网再漂亮,如果无法实现商业目标,也是不成功的。
1.转化能力:网站是否能有效地将访客转化为潜在客户或付费用户?转化路径是否顺畅?
2.目标对齐:网站的设计和内容是否服务于其核心业务目标(例如,品牌官网用于塑造形象,电商官网用于直接销售)?
3.可衡量性:是否能够通过数据追踪来衡量关键指标(如转化率、停留时间、跳出率)的表现?
4.持续运营与更新:网站内容(尤其是博客、新闻板块)是否保持更新,以维持活力和SEO排名?
反面教材:流量很高但咨询和销售为零,网站内容常年不更新,与公司的实际业务脱节。

获取方案