已合作成功的客户
遍及全国及海外
中国
杭州,绍兴,宁波,湖州,嘉兴,温州,台州,上海,北京,南京,苏州,常州,无锡,长沙,青岛,江西,台湾,南宁,海南,成都,哈尔滨,深圳,香港,沈阳 ...
海外
美国,加拿大,丹麦,澳大利亚,新加坡,法国,智利,日本,英国 ...
合作咨询
4001-355-360
为什么AI时代的设计趋势,正在回归千禧年审美?
作者:admin
来源:lanyunwork
时间:2025-11-18
分享到:
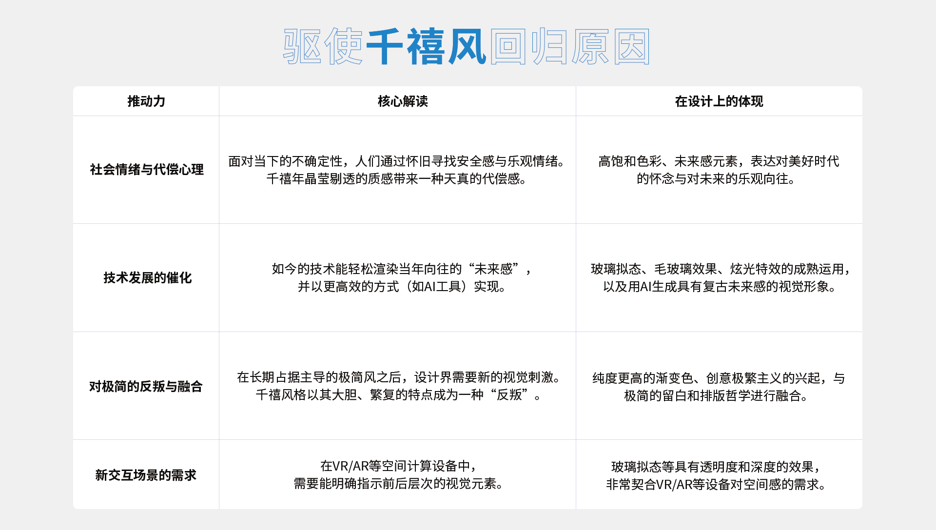
一、推动这一趋势的核心原因

二、 复古之上的创新:当前设计的核心特征
当下的Y2K风潮并不是原封不动的复古,而是被注入了新的时代基因,主要体现在以下几点:
1. 质感与极简的融合:现在的设计不再是千禧年初的纯粹视觉狂欢,而是将突出的仿生质感与大面积留白、高效的信息排版相结合。例如,苹果的玻璃拟态风格,既有Y2K的玻璃质感,也继承了现代设计的简洁。

2. 更完整的品牌人设:与过去单纯追求酷炫不同,现在的品牌会利用Y2K美学来构建一个更完整、有情感连接的角色。例如,AI搜索引擎Perplexity通过发黄的纸张、古老的科技感等视觉元素,塑造其“博学、可信赖”的个性。

3. 多端统一的连续性:随着智能眼镜等设备出现,设计需要考虑在不同设备间提供无缝体验。千禧风格中的一些空间感元素(如玻璃拟态)能很好地适配VR/AR等新设备,并保持与手机、电脑体验的连续性。

三、 如何看待这一趋势?
网页审美回归千禧年,本质上是技术在进步后,对过去乐观未来想象的一次精致化重温。它用我们熟悉的复古元素,安抚着当下的焦虑,并用更强大的工具,去实现那个年代未尽的未来之梦。

获取方案