已合作成功的客户
遍及全国及海外
中国
杭州,绍兴,宁波,湖州,嘉兴,温州,台州,上海,北京,南京,苏州,常州,无锡,长沙,青岛,江西,台湾,南宁,海南,成都,哈尔滨,深圳,香港,沈阳 ...
海外
美国,加拿大,丹麦,澳大利亚,新加坡,法国,智利,日本,英国 ...
合作咨询
4001-355-360
什么是一站式网页设计?
作者:admin
来源:lanyunwork
时间:2025-11-20
分享到:
一、核心定义
一站式网页设计,顾名思义,就是指客户将整个网站建设项目(从开始到结束,乃至后续维护)全部委托给一个服务商来完成。
客户无需寻找不同的团队或个人来负责不同环节,就像进入一个“全能商店”,所有需求都能得到满足。
它的核心是 “交钥匙工程”:服务商负责所有复杂的工作,最终客户只需“转动钥匙”,即可拥有并运营一个完整、可用的网站。

二、一站式服务包含哪些具体内容?
1. 前期策划与咨询
(1)需求分析: 与服务商沟通,明确建站目标、目标受众和核心功能。
(2)策略规划: 共同制定网站结构、内容策略和初步的设计方向。
(3)域名与主机建议: 协助客户选择和注册合适的域名,并推荐或提供网站托管主机方案。
2. 设计与开发
(1)视觉设计: 根据客户品牌形象(Logo、VI)进行专业的UI设计,包括首页和内页的设计稿。
(2)前端与后端开发: 将设计稿转化为真正的、可交互的网页,并实现所有预定功能(如联系表单、产品展示等)。
(3)响应式设计: 确保网站在电脑、平板、手机等各种设备上都能完美显示。
3. 内容制作与填充
(1) 文案撰写与优化: 提供专业的文案撰写服务,或对客户提供的文案进行优化,使其更符合网络阅读和搜索引擎喜好。
(2)图片与视频处理: 提供专业的图片拍摄(或使用版权图库)、图片修图、视频编辑等服务。
(3)内容上传: 将最终确定的文字、图片、视频等内容填充到网站对应的位置。
4. 测试与上线
(1)全面测试: 进行功能测试、浏览器兼容性测试、移动端适配测试、速度测试等。
(2)技术上线: 将网站部署到服务器,完成域名解析,让网站正式对外访问。
5. 后期维护与推广(通常是持续服务)
(1)技术维护: 提供主机空间维护、网站程序和安全更新、数据定期备份、故障排除等服务。
(2)内容更新: 帮助客户定期更新网站内容,如发布新闻、更新产品信息等。
(3)SEO优化: 提供基础的或深度的搜索引擎优化服务,帮助网站在谷歌、百度等搜索引擎上获得更好的排名。
(4)数据分析: 安装数据分析工具(如Google Analytics)并定期提供流量报告。
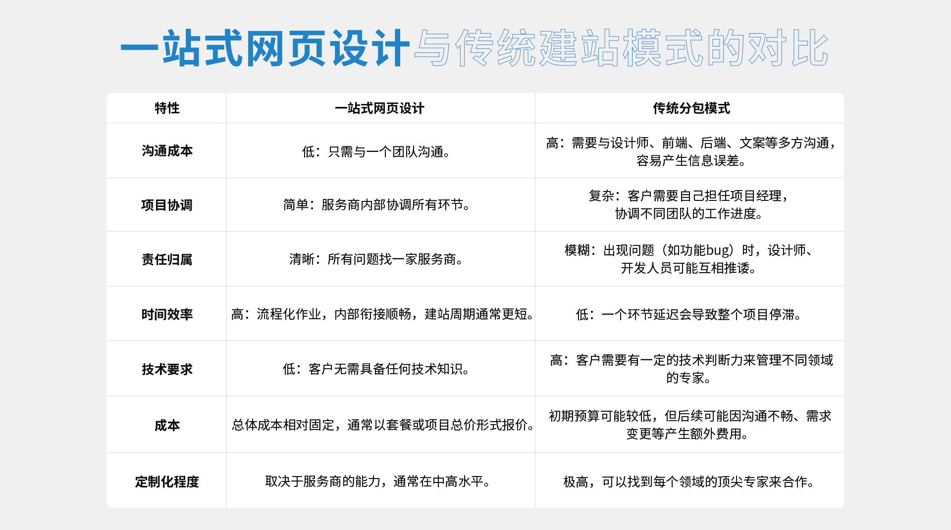
三、一站式网页设计与传统建站模式的对比

四、优点与缺点
优点:
1. 省时省心: 最大的优势。客户可以将精力完全放在自己的核心业务上。
2. 流程顺畅: 从设计到开发,团队内部有良好的协作默契,能保证项目质量的一致性。
3. 责任明确: 项目成功与否,由单一服务商全权负责。4. 服务连贯: 后期的维护、更新、优化都由原班人马负责,他们对项目最了解。
缺点:
1. 费用可能较高: 因为包含了多项专业服务,总费用可能比自己分包要贵。
2. 选择依赖性强: 如果选错服务商,整个项目可能面临风险。
3. 风格可能模板化: 一些水平不高的服务商可能会倾向于使用固定的模板或设计模式,导致网站缺乏独特性。
总的来说,一站式网页设计是一种以服务为核心的建站模式,它出售的不仅仅是一个网站成品,更是一套完整的解决方案和无忧的服务体验。对于大多数不具备技术背景和项目管理能力的客户来说,这是一个高效、可靠的选择。
在选择时,关键是要找到一家信誉良好、案例丰富、沟通顺畅的服务商。

获取方案